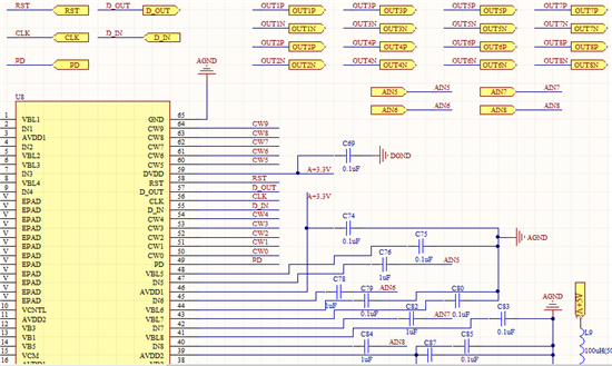
各位大侠,最近调试自己画的VCA8500的板子,遇到了很奇怪的问题,在此求助,谢谢!
1.我给DIN写入的40位数据为D7~D0:11110011(数据手册应该讲的是从低位先写吧),其中D6D7=11,其他位都为1,同时用DA给VCONTROL引脚提供了一个0.54V的直流电压,按datasheet讲经过放大和衰减后总放大倍数应为24.66dB左右,但实际上出来的波形图是这样(3通道(紫)为输入,4(红)为输出)。
这出来的波形简直没法看,不知道什么原因,而且放大倍数也不对,只有频率是对的,我测了所有类似于Vcm、VB1、VBL1或者Vrefl之类的引脚,偏置电压基本都是对的(与要求偏差不要超过0.1V),所以找不到原因。
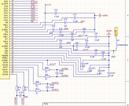
2.上面我是将信号发生器接在芯片的1通道的(其他通道都没加输入),可是当我测其他通道的输出时,会出现如下图波形(按说应该没有波形吧),幅值还很大,而且即使我把1通道的输入拿掉,这些通道的输出仍然存在这种波形,不能理解。
3.下图中红色(Pk-Pk(4))是VBL6引脚的波形,应为2.4V。
4.下图是当输入加在1通道时(紫色,Pk-Pk(3))(其他通道没加输入信号),2通道输入引脚的波形(红色),我不知道是哪来的。。。
希望有大侠如果了解或者用过这一款芯片的话能帮帮忙,不胜感激!!!谢谢!



