Other Parts Discussed in Thread: INA333
TI各位大神好,我用INA333作为开关电源模块的检测反馈环路,以下是INA333部分的原理图,
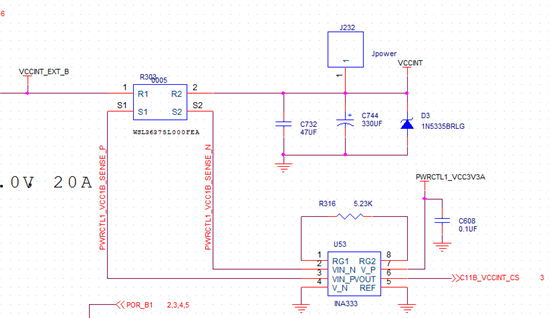
VCCINT_EXT_B为电源的输出,输出1V电压,然后通过一个5毫欧检流电阻将电压值给INA333,
后端VCCINT我还接了10欧的功率电阻。然后再后面一张图就是INA333的输出,只有这一个是
这样的输出,其余INA333电路与它一样,输出正常,当然,本身这个开关电源输出的1V就不太稳定,
但是感觉INA333的跳动太大了。最开始的时候INA333的输出也是正常的,
在某次上电后就变成了这种情况,感觉非常奇怪,器件都换过了,问题依旧。如果是自激振荡的话该如何去改善呢?
还请解答。
