This thread has been locked.

If you have a related question, please click the "Ask a related question" button in the top right corner. The newly created question will be automatically linked to this question.

OPA2365作为电压跟随器发热

Other Parts Discussed in Thread: OPA2365, OPA1662

1、OPA2365作为电压跟随器,供电电压测试为5.7V,超出了手册推荐最大的5.5V,不过应该不至于因为供电多了0.2V就会发热吧?

2、datesheet没有提到OPA2365是单位增益稳定,是不能够作为跟随器使用?

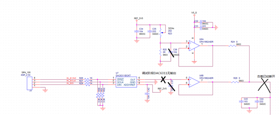
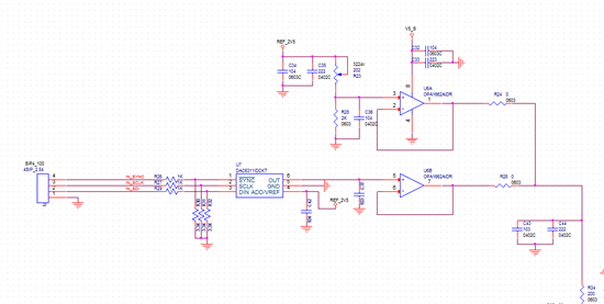
3、使用场合如下图:

  • 错误的使用环境。

  • 您好   请问为什么是错误的使用环境?

    我看到datesheet上也有跟随器电路啊    请指教

  • 不建议使用OPA2365用于5.7V供电,最大不能超过5.5V,超过最大电压有可能把器件烧坏,即使短时期内能正常使用,长时间用下来不能保证性能正常。 

    如果需要5.7V供电做电压跟随,可以选用其他运放产品。 

    另外,你这个电路图中没看到用OPA2635啊?

  • 1、运放部分OPA1662在实际贴片的时候是用的OPA2365

    2、测试发现跟随器输入电压为1.65V,输出端却是0.86V,不符合逻辑啊

  • OPA2365这款用做电压跟随没问题,并且是轨至轨输入输出。

    用TINA进行仿真没问题,不建议超过5.5V最大电压工作,建议更换新的OPA2365,供电电压在5.5V 以下使用,你目前输入1.65V,5V供电就可以啊。 

  • 1、更换为5.0V供电,跟随器工作还是不正常,输入1.65V,输出0.8V

    2、还有点发热,没有之前5.7V供电的时候厉害了

    另外还有一个问题,您帮忙给点建议:

    http://www.deyisupport.com/question_answer/analog/amplifiers/f/52/t/111459.aspx

  • 建议将原来的换掉试试。另外;你的运放负载多大?

  • 各位,

    经过反复调试实验,作了一下几点调整:

    1、将电源调整到非常稳定,非常干净的5.0V

    2、将之前的运放芯片拆掉换上了新的芯片,还是有点发热。测试输入电压1.65V,然而输出电压只有0.8V,感觉像是分压一半?

    3、将拆下的芯片重新焊接单独焊接跟随器(OPA2365双运放分开使用),一切正常工作。

    4、之前的电路,将两个跟随器隔开(opa2365的两路),断开如下图中的R24,R28,测试发现跟随器效果很好,无发热并且轨到轨输出。

    总结:

    之前电路一直发热,跟随器输出只有一半的输入信号,并且测试pin1, pin2, pin6, pin7 的电压值全部是0.8V(输入电压1.65V);断开两个跟随器,芯片正常工作且不会发热。

    问题:

    仿真以上双运放跟随器并联,输出电压是1.65V,

    请各位帮忙分析一下,双运放的跟随器并联,为什么会出现以上描述的问题?

  • 另外,发现不仅是跟随器输出并联有问题,即使是有放大倍数的电路同样输出结果不理想。

    问题:运算放大器输出电压信号,直接接到一起,作用的结果并不是电压相加,是不是需要电压叠加的地方一定要用加法器电路?

    如下图的仿真是,运算放大器输出直接接到一起,可以看出结果并不是两路电压相加。

  • 我想问下,在你的这些实验中,OPA2365是双通道运放,你是采用了其中一个通道,还是两个通道都接成跟随器?

  • 你好,

    1、使用的时候双通道opa2365两个通道都是用作跟随器

    2、上面电路提到的两个运放分别是opa2365的Ua Ub两部分

  • 我用TINA仿真了下,并联结果也是跟随输入,没有问题。

  • 您好,

    1、TINA仿真那是针对理想情况来讲的,那个放大器双通道的参数应该是对称的

    2、实际应用中,两路参数不可能完全对称。不同的失调电压将引起输出电压相互调整。一个运放会做为电流源向另一个运放灌入电流,并可能因此而丧失所有的电流驱动能力。

    3、有类似种种需求的还是用加法电路最为保险