This thread has been locked.

If you have a related question, please click the "Ask a related question" button in the top right corner. The newly created question will be automatically linked to this question.

THS3091通频带问题

Other Parts Discussed in Thread: THS3091

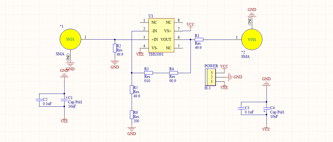
在下新手,刚接触宽带直流放大器不久,麻烦老师看一下:ths3091设定G=+5,+/-15V供电,按照datasheet里的RF/RG=1K/249来分配电阻,电源去耦用的是10u+0.1uF的电解+贴片电容,负载接100欧功率电阻,但是低频1K时G只有+2.5,频率增大到50M过程中增益明显先减小后增大再减小,通频带有很大问题,布线和原理图如下,望老师指正

  • 你好,

    1、看你的设计前端使用了R2 50欧姆来匹配SMA信号源,这里你的50欧姆阻抗匹配使用并联端接电阻,付出的代价就是信号衰减一半。相当于进入放大器PIN3的信号被前级两个50欧姆分压了,所以增益为G=2.5是正常的。

    2、50M的时候增益先减小后增大?有可能是电路产生了一个零点,需要做补偿。最好能测试一下同频特性看看

    3、粗略看你的布局,电源部分距离芯片有点远,高频性能不会好

  • 您好,首先非常感谢您的指正,我试着去掉了了R2,信号直接接pin3,增益就正常了,通频带也有所改善,但是不平问题依然存在,在10几兆的时候还会出现波形失真,应该就是其中的零极点问题吧?另外,为什么电源离芯片距离远会导致高频性能不好,麻烦您能说得更详细一些

  • 1、建议你前端的50欧姆匹配电阻还是保留,不进行阻抗匹配,频率变大的时候就会出现问题。如果对增益有要求可以适当地调整A

    2、高速运放每一个布局布线都要考虑噪声耦合的问题,你想想如果电源拉的比较长,电源耦合干扰噪声几率就变大,肯定对系统不好

    3、通频带不好的问题要针对性的进行补偿,建议你先找到原因,或者抓出波形,通频特性来进行分析

    4、建议对失真的信号进行FFT观察,确认信号频率,看看是否是震荡