Other Parts Discussed in Thread: LM358
在使用LM358对模拟信号进行放大时发现(放大倍数为1000倍左右),电源的输出为100mA时(远大于负载电流)对VCC进行两级放大,信号非常紊乱。且出现电源输出越大,信号越平稳。下图为100mA和800mA时信号波形。途中黄色(1通道)为信号波形。
负载为30mA,电源输出为100mA:
负载为30mA,电源输出为800mA:
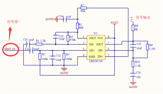
运算放大电路如下图:
问题: 电源输出为100mA时是远远满足负载需求的,为何会出现信号如此大的波动,是否可通过运放电路调整?另外为何将电源输出电流调到800mA甚至更高时波形才会趋于平稳?
请TI大神不吝解答,谢谢!



