This thread has been locked.

If you have a related question, please click the "Ask a related question" button in the top right corner. The newly created question will be automatically linked to this question.

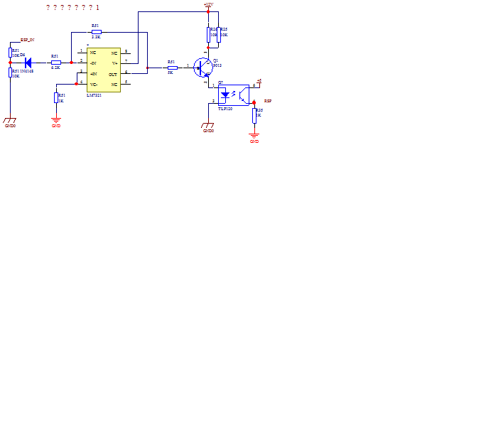
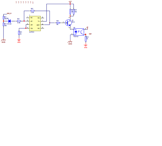
负尖峰脉冲信号转变为单片机可以处理的正脉冲信号

Other Parts Discussed in Thread: LM7321, LM393

采集了CDI(发动机点火信号)如图,希望将它整理为单片机可以处理的正脉冲信号,目前使用的是方案是先分压,然后二极管去除正脉冲,使用LM7321反向。不知道这样的方式是否可行?或者有更加可靠简便的方法

(不知道的是运放的反向放大电路是否可以将负脉冲转变为正脉冲,波形是否会失真)