This thread has been locked.

If you have a related question, please click the "Ask a related question" button in the top right corner. The newly created question will be automatically linked to this question.

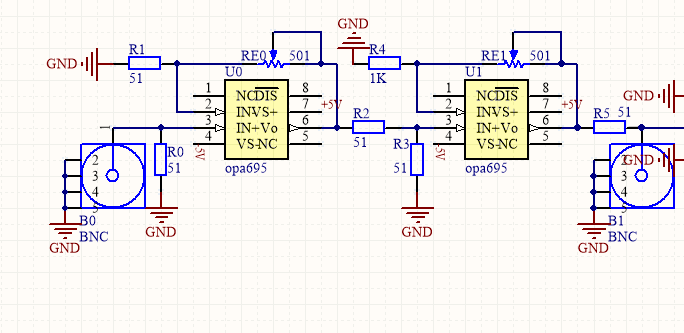
opa847放大电路改变了方波信号的占空比,如何解决?

Other Parts Discussed in Thread: OPA847, OPA695

需要用FPGA对10HZ-2MHZ,幅度100mv-10V方波测占空比,经过opa847放大信号后,原信号的占空比改变了,怎么办?