This thread has been locked.

If you have a related question, please click the "Ask a related question" button in the top right corner. The newly created question will be automatically linked to this question.

峰值保持电路推荐,万分感谢

Other Parts Discussed in Thread: OPA860, OPA615

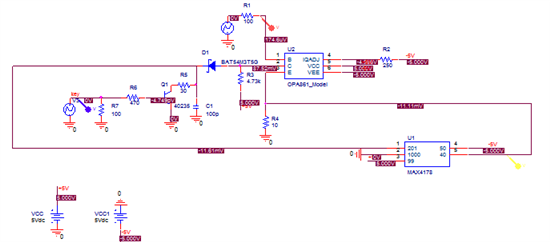
本人模拟电路新手,现在需将一路200ns左右脉宽的脉冲峰值保持到10us脉宽,希望有经验的大侠们提供点思路,万分感谢!