最近在做一个实验,用了TI的这个放大器,买回来测试的时候出现了一些问题无法理解,倒腾很久了也没办法,网上找了很久有跟我同个情况的但是没人回答,大神用几分钟帮我分析一下吧,以下是实际情况:
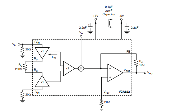
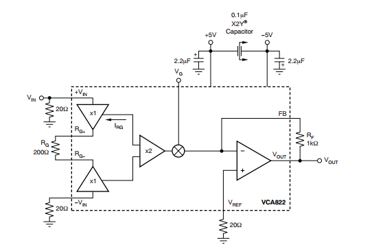
按严格按照DATA SHEET搭建完电路,VG接一电阻接地,RF=1K,RG=200 按照DATA SHEET的figure4,意思就是VG=0,放大倍数大概5倍。
发现:
1、首先我把+VIN接地,试试看没有输入时的情况。没有输入时,输出VOUT也有600MV的电压,很费解,FB管脚上电压为0.17V,Vref为0.001V,这个理论有点偏差,我理解上是认为FB要=Vref都为0V,但是现在相差有点大。
2、我假设这个600MA是它的失调电压,然后我在将输入接入0.2V,理论应该是1V输出,但是结果是600MV,我再增大VIN,结果没有变化,试着接负输出,同样的结果,就是输入变化,输出不会跟着变。
3、试着输入不变,改变VG的值,同样也是输出没有变化。
4、还有一点,一通电,发烫严重,接VCC接±5V时工作电流达到60MA超过额定电流的40MA,也将±VCC调整到±3.9左右让电流降下来试过,还是不行。
情况就是这样,排除我焊接和芯片烧坏问题,我现在怀疑是买到假货,各位大神能帮忙解释下什么问题吗?万分感谢。

