hi
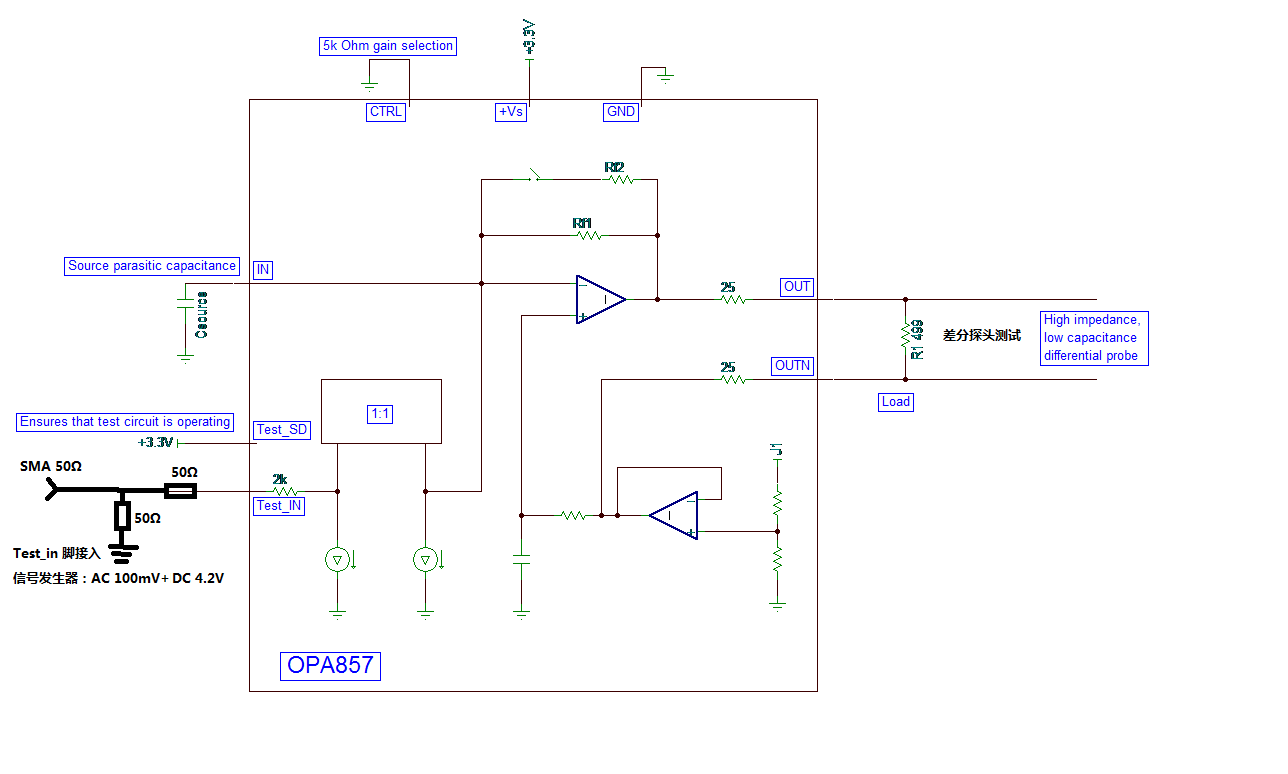
1、使用TIA跨阻放大器OPA857作为APD管电流转换电压的第一级电路。用857的Test模式,在其Test_in脚输入AC信号+DC偏置,测试发现其带宽也就12M左右,数据手册上说明无论选择哪一个增益,带宽都在100M以上。
2、根据手册上,负载会影响带宽,接入1K的差分电阻,带宽仍然是12M
3、测试方法,就是根据输入信号不变,改变其频率,当频率增加到某个值,其输出幅度衰减3dB的时候,就认为这个频率为其带宽,是否有问题?
4、连接方式:信号源通过SMA屏蔽线连接到Test_in脚,输出端直接用差分探头测试,如下图中所示。