This thread has been locked.

If you have a related question, please click the "Ask a related question" button in the top right corner. The newly created question will be automatically linked to this question.

差分转单端

Other Parts Discussed in Thread: OPA847

发现现有的Ti的差分运放用来做差分输入转单端输出的话,带宽太小,TI有没有合适的带宽能达到20M,满足差分输入单端输出的运放呢?有些通用宽带运放可以的话,电路应该怎样设计呢?

  • 可以这么说, 基本所有的运放都能实现差分输入转单端输出的功能. 至于带宽 20M, 实在不是什么高要求.

    倒是要看看你的信号幅度, 增益, 噪声等的要求

    至于电路结构, 看运放的书籍吧

  • 普通的运放都是差分输入,单端输出,像全差分运放的话可以差分输出,带宽能到20M的很多,这个链接是大于50M带宽的高速运放,可以看下:

    http://www.ti.com/lsds/ti/amplifiers-linear/high-speed-amplifier-greater-than-equal-50MHz-products.page

    很多运放TI也都提供了TINA模型,可直接对电路进行仿真 或者在其基础上更改电路以便满足自己的要求。

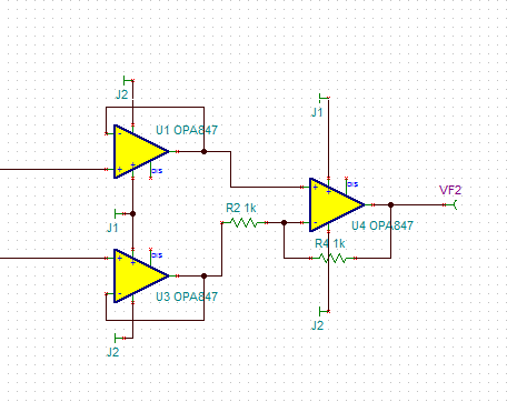
  • 谢谢解答,在后续的仿真和操作中,我用了OPA847,在电阻网络的搭配中还是出现了很多问题,因为放大的是差分信号,共模抑制比始终达不到要求,

    请问跟随器后的那级OPA847怎样匹配电阻网络比较好呢?谢谢指导