This thread has been locked.
If you have a related question, please click the "Ask a related question" button in the top right corner. The newly created question will be automatically linked to this question.
Other Parts Discussed in Thread: TL064
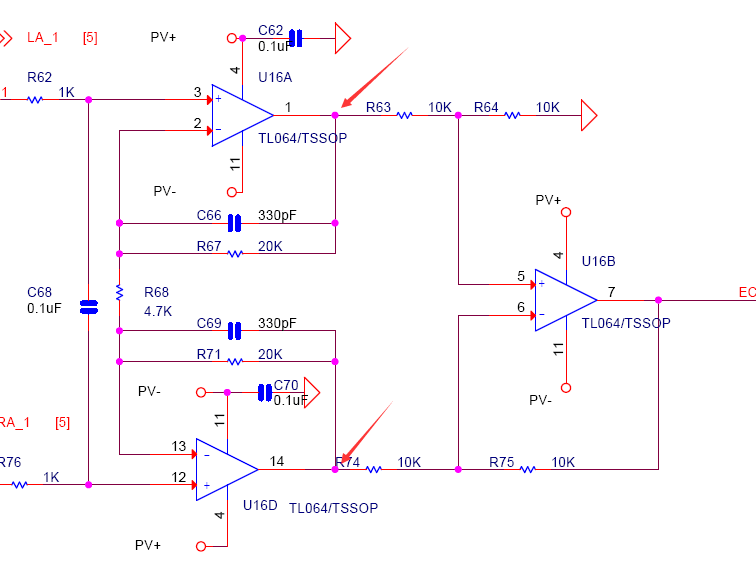
我们在使用tl064构成仪表运放的时候发现前端电压跟随输出有相位差;
您的EC输出端接了什么样的负载
后面接的也都是一些滤波电路,我有试过把后级断开也是一样的
把电容C66和C69的容值减小到10多p,或者先不接
把C66和C69去掉再说