小信号100mv以下的信号经过同相放大,下面的波峰会削平,后级处理占空比会改变。反而是1v峰峰值的信号会灭有这个问题,改变放大倍数也不能解决。
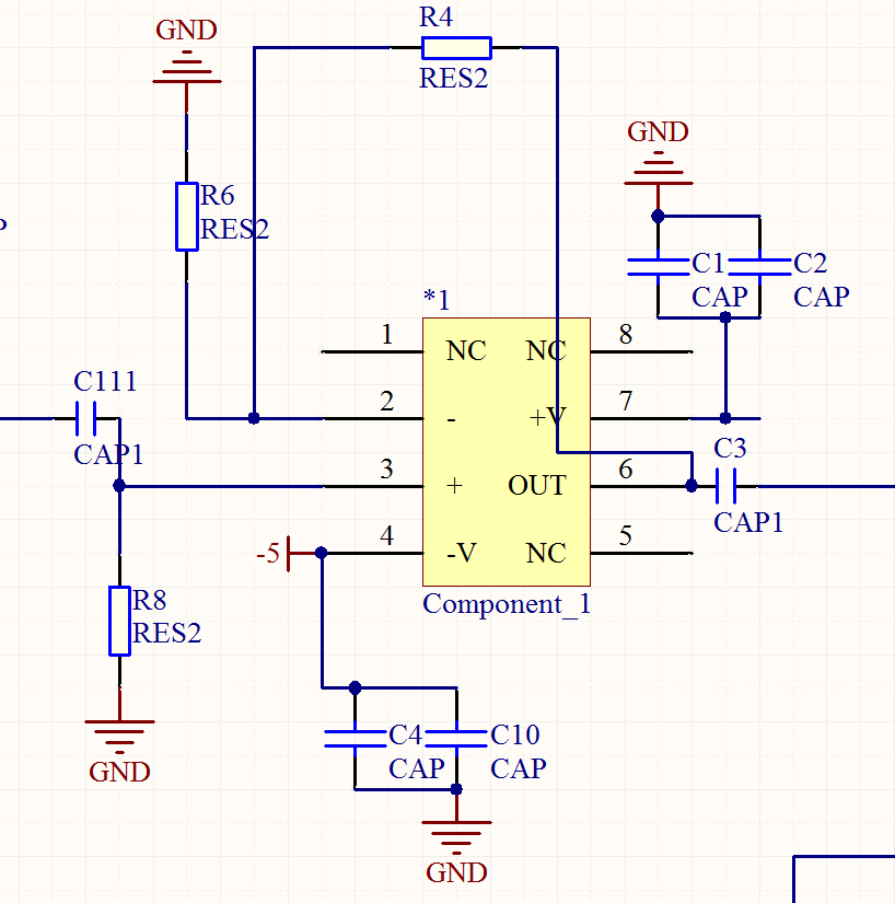
左边输入端是一个高通滤波器,用于滤除电源噪声和一些低频噪声。右边输出端经交流耦合输出。电路工作在1mhz到20mhz。
This thread has been locked.
If you have a related question, please click the "Ask a related question" button in the top right corner. The newly created question will be automatically linked to this question.
小信号100mv以下的信号经过同相放大,下面的波峰会削平,后级处理占空比会改变。反而是1v峰峰值的信号会灭有这个问题,改变放大倍数也不能解决。
左边输入端是一个高通滤波器,用于滤除电源噪声和一些低频噪声。右边输出端经交流耦合输出。电路工作在1mhz到20mhz。
我们在做通信模块的信号前级放大电路,信号带宽要到十几兆,顺便模拟电路部分要把模拟信号处理为数字信号,用的是你们的TL3016做一个比较器,你还有没有其他的推荐