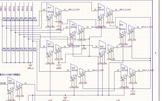
输入是交流分压后的电压,2V左右,但是不管有没有输入都输出一点影响都没有,两个+-15是共用的,一个时直流地一个时交流地,不知道是不我的接法有问题,还有应该有其他的连接方法,自己焊接了一个电路图也是出现一样的问题,输入对输出没有影响。
This thread has been locked.
If you have a related question, please click the "Ask a related question" button in the top right corner. The newly created question will be automatically linked to this question.