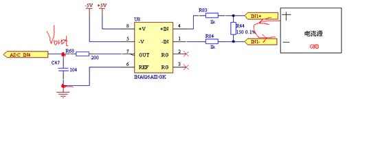
图中IN+为4~20mA电流输入端,电流经R44后从IN-流出。调试用电流源(独立供电),电流为8mA时,R44两端电压为1.197V,测量Vout只有0.6V;电流为12mA时,R44两端电压为1.798V,测量Vout只有1.145V;电流为16mA时,R44两端电压为2.397V,测量Vout只有1.74V,为什么VR44不等于Vout?
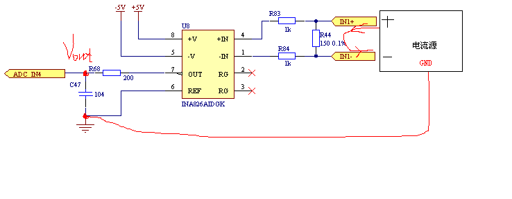
图中将电流源地与INA826的地相连接,电流为8mA时,R44两端电压为1.197V,测量Vout为1.197V;电流为12mA时,R44两端电压为1.798V,测量Vout,测量Vout为1.197V,电流改变,VR44电压值与Vout值相等,为什么?必须将两者的地线相连接吗?

