我用LM321对一个交流波进行放大,交流波 是以2.5V为中心的正弦波。但是出来的波形有很多高频杂波,侧过前端ACS714 的输出,出来的波形杂波很小,,不光有杂波而且正弦波的中心也被提高了,求解释,各位TI工作多年的工程师們。。。我之前以为是运放产生自激了,但是我改变了C1的容值,可是杂波是去掉一些,但是正弦波的幅度也跟着变小窄了。。。。重要的是正弦波中心被提高,是不是零点被抬高了。。
This thread has been locked.
If you have a related question, please click the "Ask a related question" button in the top right corner. The newly created question will be automatically linked to this question.
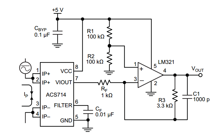
我的-输入是一个以2.5V为水平线的正弦波即,+输入是2.5V啊。目的就是为了相互抵消啊,所以理论上出来经过运放出来的波形应该还是以2.5为中心,幅度变大而已,可是现在输出有杂波,而且水平线被抬高了。
你好!我也遇到同样的问题,输入正弦波信号频率较低时是OK的,频率稍高,但仍满足增益带宽积条件,输出就很多杂波,你的问题解决了吗?
你好,
有没有LM321反相端和输出的波形,可以发给大家来看下,一起分析下。
另外,有没有靠近LM321放置0.1uF电容并上10uF电容,如果没有,你试下
如果你的问题得到了解答,请帮忙点击确认,谢谢!
Best regards,
Sulyn Zhang
@Sulyn ZHANG ,
在运放输出端和R3||C1之间要串一个15R-51R的小电阻,否则运放输出容易震荡!精度高得话,运放得选Rail to Rail(如TI的OPA340、2340、4340、250、2350、4350等),否则电压摆幅范围较小。Allegro的Hall Curnent Sensor,我用过ACS710、ACS748,挺好用、方便。
我看电路的放大倍数还是1。如果把电路改成:ACS714的输出加在运放得“+”端,“-”端与输出短接,用做缓冲、跟随,不是更好!
FYI !