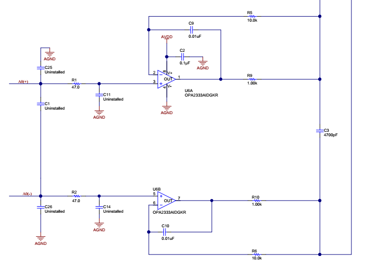
在设计中,选择了TI的参考设计TIPD114的设计中,一个差模信号接入之后(与电源没有地点位),如何获得相应的地点位。
通过测试,发现如果没有地点位,波形为出现大幅度畸变。
是因为后面这个芯片内部的设计吗?
This thread has been locked.
If you have a related question, please click the "Ask a related question" button in the top right corner. The newly created question will be automatically linked to this question.
在设计中,选择了TI的参考设计TIPD114的设计中,一个差模信号接入之后(与电源没有地点位),如何获得相应的地点位。
通过测试,发现如果没有地点位,波形为出现大幅度畸变。
是因为后面这个芯片内部的设计吗?