Other Parts Discussed in Thread: LMV761, LMP7721
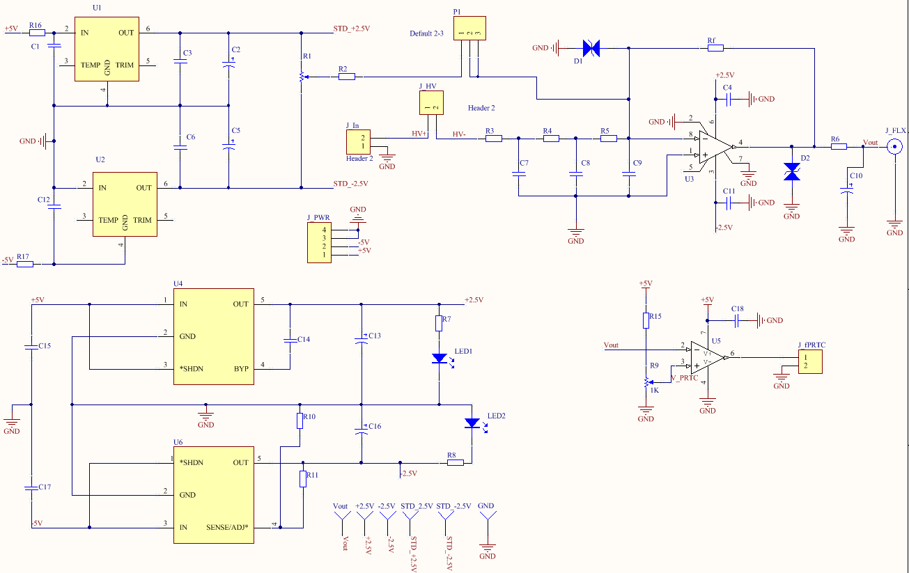
如原理图所示,当Vout=1V时,与LMV761输入端断开连接,测量是1V,当Vout与LMV761连接时,测量电压只有0.741V。
请提供帮助!谢谢!
This thread has been locked.
If you have a related question, please click the "Ask a related question" button in the top right corner. The newly created question will be automatically linked to this question.
问题找到了。但是不知道怎么解决。
现在现象是,把图中(见附件)的U5(LMV761)去掉后,U3(LMP7721)的输出电压能够正常。并且在没有U5的情况下,通过J_FLX连接后续的ADC电路(MCU ADuC845),出现同样的情况(即,Vout在不连接负载的情况下正常,连接负载后,不管负载是U5还是ADC,U3的输出(假设为1V)都会在R6上有0.15V-0.25V的压
降,即Vout为0.75V-0.85V)附件是除ADC外的完整电路(Rf=100K)。
请帮忙分析一下原因,并给出解决建议。
谢谢!
PS:输入信号是小电流,最小为10pA