This thread has been locked.

If you have a related question, please click the "Ask a related question" button in the top right corner. The newly created question will be automatically linked to this question.

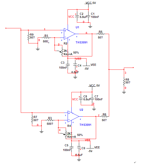
THS3091带不动负载,接上负载后电流没有变化

Other Parts Discussed in Thread: BUF634, THS3091

两个THS3091并在一起驱动50欧姆的负载,示波器显示有电压,负载两端却没有电压,后来在THS3091前接了个BUF634缓冲器然后驱动5欧姆的电阻有微弱的电流变化0.05A左右,示波器电压显示12V。

求助专家是什么原因?