This thread has been locked.

If you have a related question, please click the "Ask a related question" button in the top right corner. The newly created question will be automatically linked to this question.

LMP7721输出阻抗问题(驱动能力)

Other Parts Discussed in Thread: LMP7721

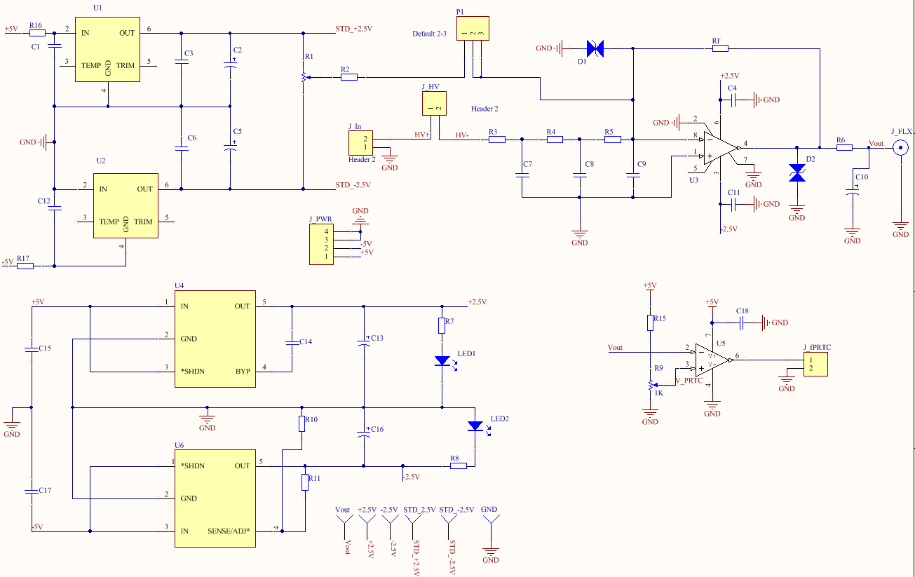
现在现象是,把图中(见附件)的U5(LMV761)去掉后,U3(LMP7721)的输出电压能够正常。并且在没有U5的情况下,通过J_FLX连接后续的ADC电路(MCU ADuC845 24Bit Sigma-Delta ADC),出现同样的情况(即,Vout在不连接负载的情况下正常,连接负载后,不管负载是U5还是ADC,U3的输出(假设为1V)都会在R6上有0.15V-0.25V的压

降,即Vout为0.75V-0.85V)附件是除ADC外的完整电路(Rf=100K)。

请帮忙分析一下原因,并给出解决建议。

谢谢!

PS:输入信号是小电流,最小为10pA

PS:LMP7721可以直接与此种ADC相连接吗?如果不能需要怎么处理。

  • 可以基本判断为阻抗匹配问题, 这样的连接是有问题的

    解决办法有两个, 更换高输出能力的运放; 降低 AD 的速度, 特别是采样保持的时间

     

  • 非常感谢你的回答。查找了好多资料,问题解决了。

    主要原因是,第一,对ADC的双极性理解有偏差,双极性的意思是在差分输入的情况下Ain+-Ain-可以小于0,而不是ADC可以处理负信号。我采用的电路的输出是负值,因此,出现了问题;第二,sigma-delta型ADC不能与运算放大器直连,需要增加RC电路进行缓冲,这个RC的参数在ADC的Datasheet上都会提供。

    再次感谢!