This thread has been locked.

If you have a related question, please click the "Ask a related question" button in the top right corner. The newly created question will be automatically linked to this question.

关于OPA627的问题,求解答

Other Parts Discussed in Thread: OPA627

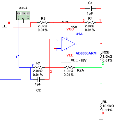
我利用OPA627精密运放仿真Howland恒流源,输入信号为10kHz,1Vp-p,负载为0-10k可调电阻,当调节负载时,输出会有一定变化,但其值只有几百mV,最多为1V,并且输出会有直流成分(10V左右),其电路图如下 (图中未连接的线为示波器的线,AD8066改为OPA627),该图用multisim仿真,结果正确。请问大概是什么原因导致的??