Other Parts Discussed in Thread: TL431
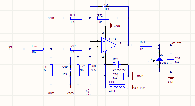
这里的2.5V接R80和R79是提供一个分压1.25V吗?起什么作用,计算放大增益是否和同相放大电路一样呢,还有这个后级的431起什么作用是,是否为稳压,限制幅度2.5V吗?
This thread has been locked.
If you have a related question, please click the "Ask a related question" button in the top right corner. The newly created question will be automatically linked to this question.
Other Parts Discussed in Thread: TL431
这里的2.5V接R80和R79是提供一个分压1.25V吗?起什么作用,计算放大增益是否和同相放大电路一样呢,还有这个后级的431起什么作用是,是否为稳压,限制幅度2.5V吗?
是的,R80和R79分压提供一个1.25V参考电压,因为U15A是单电源供电,这样输入端一个参考电压保证V1输入满足U15A的输入共模电压范围。
TL431在这里应该也是提供一个输出参考电压,具体TL431的用法,是用作齐纳二极管还是用作电压参考,或者比较器,可以去电源版块咨询它的具体用法。
再请问一下,我用工具仿真看了,发现输出和输入的关系不是 : VO = VI(1+R72/R71) 呀。这个怎么算。现象是输入端的电压在前级被衰减了