This thread has been locked.

If you have a related question, please click the "Ask a related question" button in the top right corner. The newly created question will be automatically linked to this question.

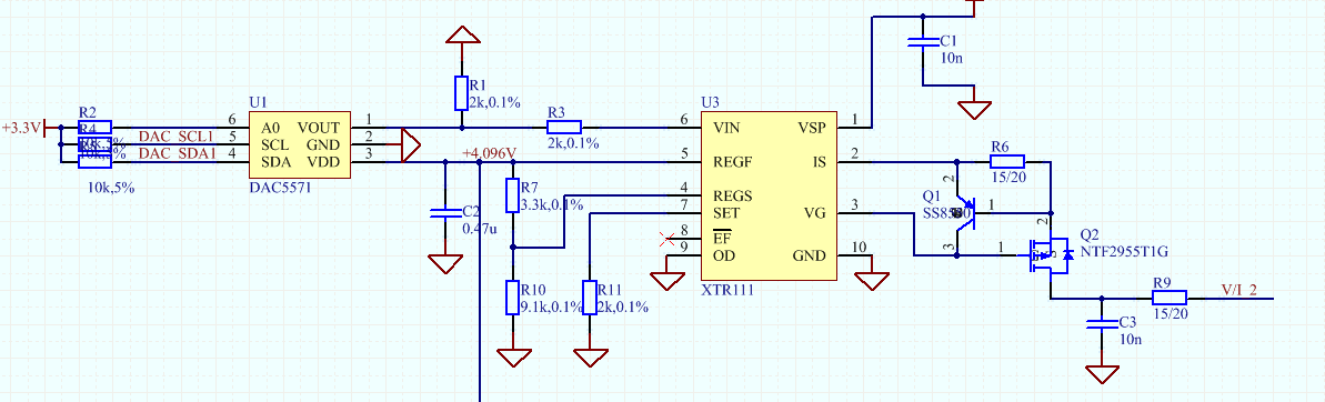
XTR111 输出电流问题



刚弄了个4-20MA的电路,调试发现不对,输出电流不仅随输入电压的变化而变化,还跟VSP的电压变化而变化,

当VSP=12V  ,IS=7.77V  , VG=11.68V , REGF=4.1V  ,

输出电流不是只跟VIN有关吗 ?           IOUT =( VIN / RSET) * 10     为什么VSP变化也跟着一起变化?