This thread has been locked.

If you have a related question, please click the "Ask a related question" button in the top right corner. The newly created question will be automatically linked to this question.

OPA2369使用时候非线性放大问题

Other Parts Discussed in Thread: OPA2369

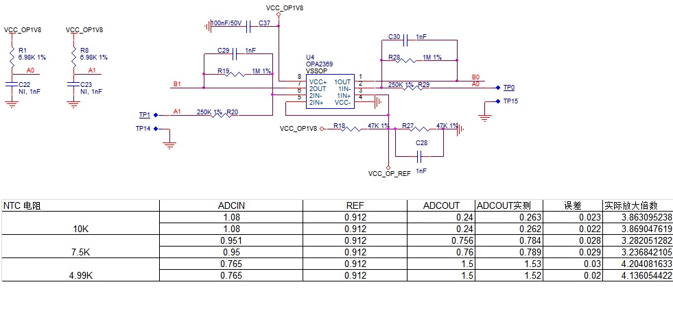
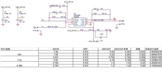
你好,我使用的OPA2369对NTC采样进行放大到MCU的ADC采样,目前有两个问题:1.非线性放大,2.实际的输出误差比仿真的大很多

  • 你给出了 ADC 的结果的非线性结果, 不能排除是 ADC 的原因导致的非线性

    如果不是电压基准方面的影响, 那么线性度是值得信赖的, 

    所以得留意一下其他因素, 基准电压, 电源等因素

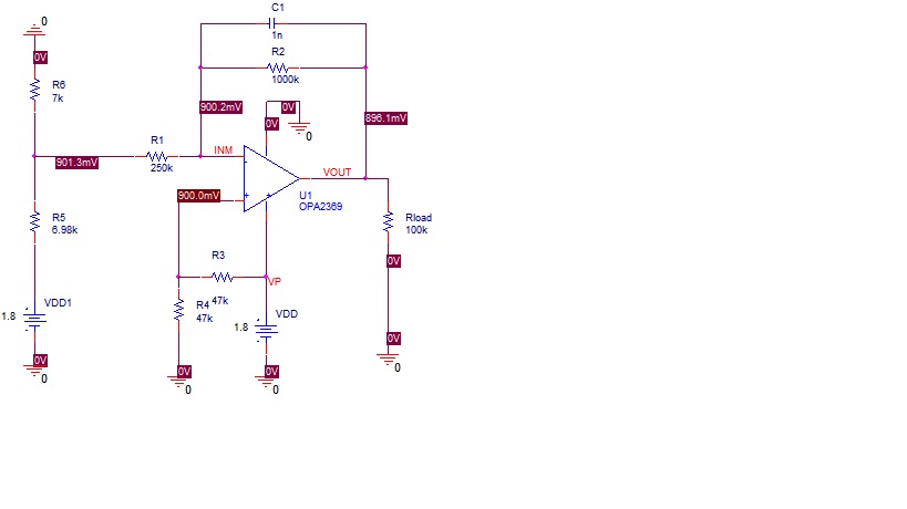
  • 感谢你的回复,ADC我交验过没什么问题,我直接用电阻分压的方式测试了一些数据是线性的,我用贵司的OP2369做仿真也是输入电压靠近同向输入端参考电压0.9V时,呈现非线性,理论放大倍数是4,但是目前只有3