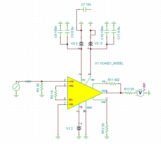
VCA821失调电压很大,就是当只接上电源,输出端接示波器,结果有很大的失调电压,大概有1V多,但是此电路能实现压控放大,就是偏置很严重,电路如图。
烦请了解的大神帮忙提提意见,谢谢!
This thread has been locked.
If you have a related question, please click the "Ask a related question" button in the top right corner. The newly created question will be automatically linked to this question.