This thread has been locked.

If you have a related question, please click the "Ask a related question" button in the top right corner. The newly created question will be automatically linked to this question.

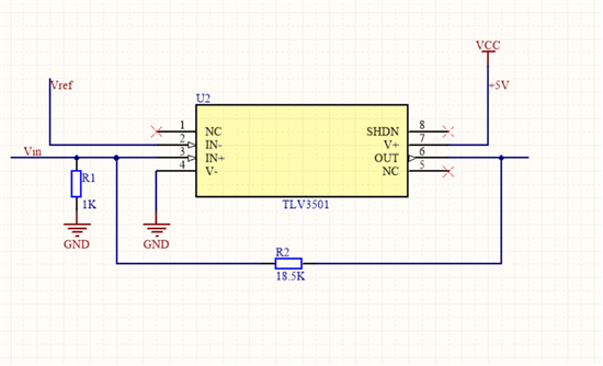
关于比较器



如图所示,比较器的负输入端为参考电压,由稳压直流电源输入,可调节,正输入端为信号输入,问题是输出能够反映输入的大小与门限的关系,实现比较功能,但是输出电平只有1V左右,按道理不应该是5V么?应该怎么调整成5V?