各位专家好
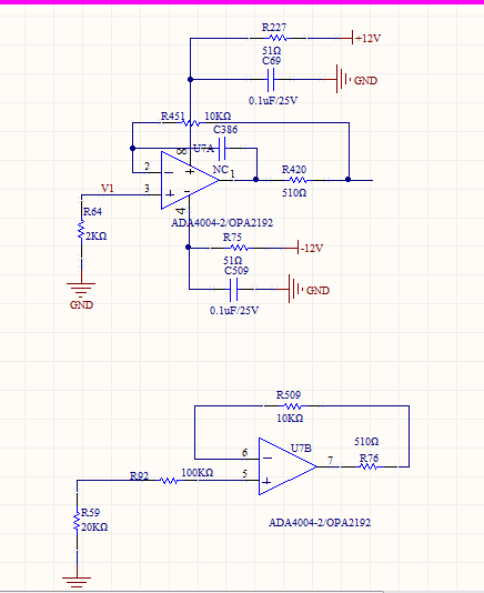
本人最近在应用OPA2192这块运放的时候,只给电源的情况下,运放很烫,下面是我的原理图,供电是用电源模块正负15供电,发现正负电源电流已经都到17MA.,而这块IC的静态功耗是1MA左右。还请各位帮忙分析,谢谢
This thread has been locked.
If you have a related question, please click the "Ask a related question" button in the top right corner. The newly created question will be automatically linked to this question.
各位专家好
本人最近在应用OPA2192这块运放的时候,只给电源的情况下,运放很烫,下面是我的原理图,供电是用电源模块正负15供电,发现正负电源电流已经都到17MA.,而这块IC的静态功耗是1MA左右。还请各位帮忙分析,谢谢
静态电流您是怎么测试的?静态电流是在没有输入信号,或者输出为零的前提下,测试流经Vcc的电流大小。
另外,从您的电路来看,想通过OPA2192搭建一个单位增益运放?把输出C384去掉试试。OPA2192最大带容性负载能力为1nF,这里C384为1uF,也容易引起自激震荡。
17mA测试的是在没有输入的前提下,只流经Vcc的电流大小吗?
因为OPA2192这款内有过温保护电路,如果功耗过大,结温超过140度的话,会自动将输出disable防止器件损坏。
我现在把电路改成同向输入端全部下拉电阻到地,运放跟随输出,电流也是17MA