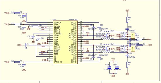
如题,完全按PDF文档推荐的电路做出来的,到处都这么烫,本来数字功放高效节能,只需很小的散热片,甚至有的可以不用,为什么会这样,请教各位专家。
This thread has been locked.
If you have a related question, please click the "Ask a related question" button in the top right corner. The newly created question will be automatically linked to this question.
这个是因为输出端 加了滤波器导致,输出端的差分电压导致输出电流增加,在滤波器上也有一定的损耗,从而也增加了供电电流,降低了效率。
请参考这篇应用手册。