Other Parts Discussed in Thread: OPA564
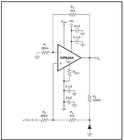
在实际电路中,使用opa564搭建的howland电压电流转换电路中,opa564输出波形正确但是芯片一直发烫,有时候也会烧坏芯片;我带的负载并不大只有0.15A,但是发烫到手已经不能摸上去了,为什么我根据datasheet上搭建的电路发烫会这么严重?
输入是1.5V,1khz的正弦波,Vdig的输入为-7.6V,希望作为电流源输出为0.15A的电流。Iout=(V*R18)/(R19*R16)
作为电流源电路,所带负载并不大,不会因为带载太大,opa564可以输出最大电流为1.5A,不知为何发烫。
有试过把R19换小为1R,反馈电阻也缩小10倍,保证输出不变,但是没有什么效果。

