This thread has been locked.

If you have a related question, please click the "Ask a related question" button in the top right corner. The newly created question will be automatically linked to this question.

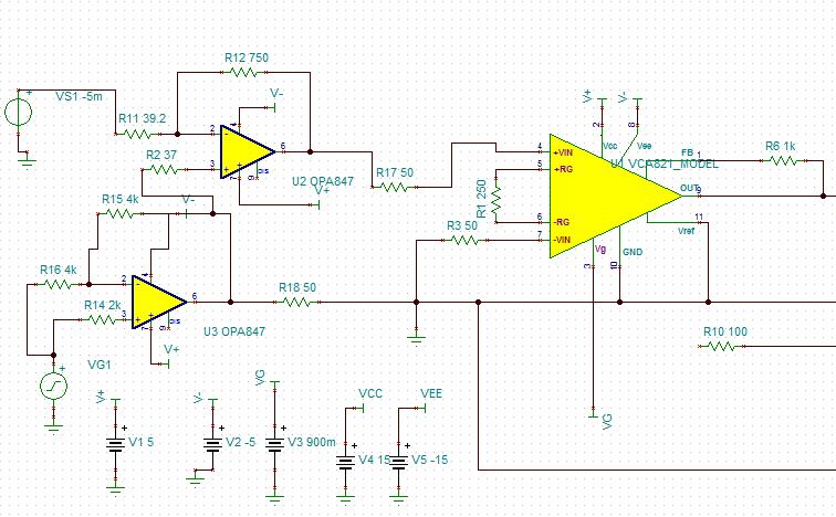
请教关于vca821

Other Parts Discussed in Thread: VCA821

为什么当控制电压输入在400mv以上时波形不错,400mv以下时波形就出现大量杂波 不是自激振荡

前两级已测无失真 821这一级衰减后出现杂波