This thread has been locked.

If you have a related question, please click the "Ask a related question" button in the top right corner. The newly created question will be automatically linked to this question.

关于XTR111的使用问题

Other Parts Discussed in Thread: XTR111

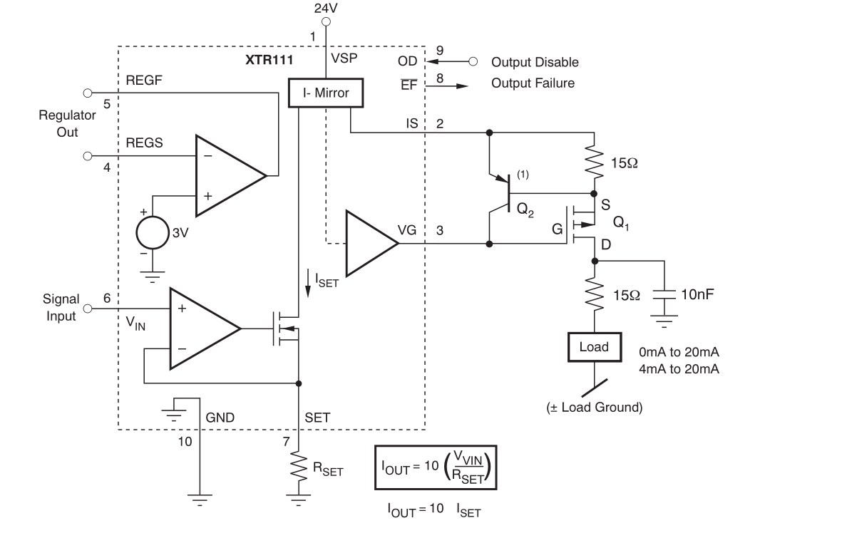
首先,关于手册中的应用电路的输出,显示LOAD GROUND,在这正常使用中,XTR111输出地是外部隔离地还是与24V或者信号地共地

其次,关于同时使用多个xtr111输出的情况下,输出load 的地能共地吗?还是多个xtr111的输出load地不能共地?

  • 使用这类芯片时,主要是区分Iret接的“地”和负载地二者的区别,看下这篇blog,讲解的非常详细:

    https://e2e.ti.com/blogs_/b/precisionhub/archive/2014/12/09/part-2-two-wire-4-20-ma-transmitters-background-and-common-issues

  • 这篇主要讲述的就是两者地的的问题,不过我现在最想知道如果多路输出情况下,这多路输出的负载地能否共一起呢?116我试过,多个116负载地共一起不行,那样出来就不对,除非每个116都各自负载地才行,这种一系列的芯片有哪款可以解决这样的问题吗?