请教:
后端负载需要单片机的DAC输出电压范围0V~1.2V,按前端需求输出对应的电压值,DAC输出电流比较弱,需要放大到最大300mA,后端负载功率最大的情况是1.2V ,300mA
请教各位专家,帮忙推荐下放大器型号或其它方案,谢谢!
This thread has been locked.
If you have a related question, please click the "Ask a related question" button in the top right corner. The newly created question will be automatically linked to this question.
请教:
后端负载需要单片机的DAC输出电压范围0V~1.2V,按前端需求输出对应的电压值,DAC输出电流比较弱,需要放大到最大300mA,后端负载功率最大的情况是1.2V ,300mA
请教各位专家,帮忙推荐下放大器型号或其它方案,谢谢!
按照您的意思,指的是幅值不变,电流增大到300mA是吗?这样的话,可以通过G=1的buffer来实现,目的是增大驱动能力。
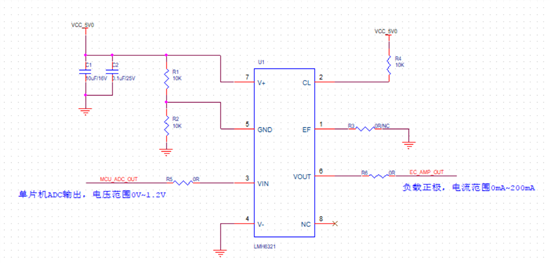
比如LMH6321. http://www.ti.com/lit/ds/symlink/lmh6321.pdf
谢谢!
我的意思就是输出固定的电压(电压值是根据前端的条件进行输出,范围就是0V~1.2V),电流随负载需要进行输出,最大是300mA
请问有单电源供电的吗?或者LMH6321可以只给正电压吗?
LMH6321可以单电源供电,但是考虑到单电源对与地电位附近的信号无法处理,所以对于LMH6321 来说,需要将pin5 GND引脚接到>0.7V 或者1/2VCC,保证输入在其共模电压范围之内。可参考datasheet中SINGLE SUPPLY OPERATION部分的介绍。