This thread has been locked.

If you have a related question, please click the "Ask a related question" button in the top right corner. The newly created question will be automatically linked to this question.

THS3091输出问题

Other Parts Discussed in Thread: THS3091, VCA821

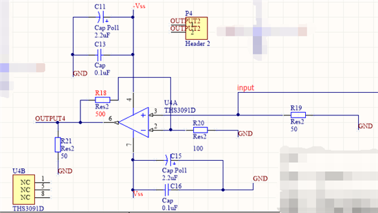
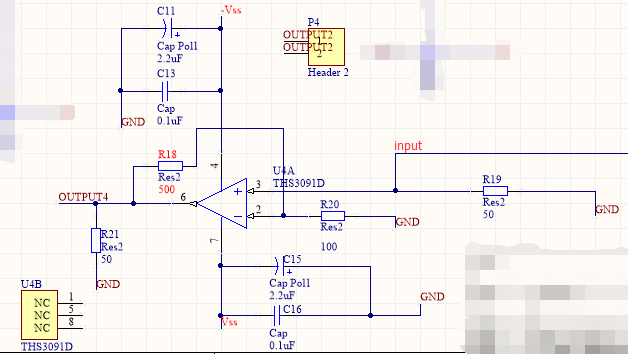
你好,我把THS3091作为末级功率放大,但是单独工作正常,加上前级就会出现输入正常,输出频率正常但是幅值变的很小

的现象,请问是什么原因呢?(整体电路如附件所示)

原理图.pdf