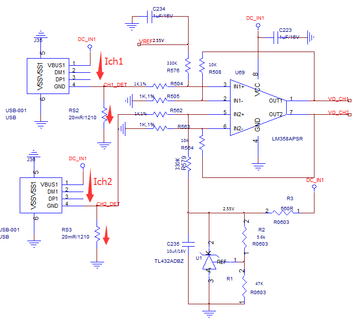
您好!在用LM358作为前级放大使用,作为充电检测,当没有充电设备插入时,VIN=0V,偏置电压是使用TL432产生2.55V的电压。但在输出端测量电压,VO1=2.56V,而VO2=2.46V,相差0.1V。试了多片芯片和板子都是如此,后端都没有接负载。
This thread has been locked.
If you have a related question, please click the "Ask a related question" button in the top right corner. The newly created question will be automatically linked to this question.