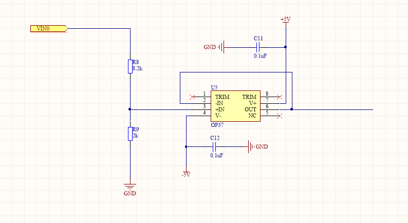
再做一个自动增益,核心运放是AD603
为了满足它的输入范围,在前级对输入的信号进行衰减处理后接入OP37做电压跟随
信号幅值范围为5mV到5V,频率范围100HZ到1MHZ
考虑到带宽问题故选用了OP37,对分压衰减为输入信号1/5的信号进行跟随稳定
但出来的波形总会有400mv的纹波
就像这样
我已经排除了其他干扰,但是这个信号就是这样的,如何在不更换芯片的情况下解决这个问题
This thread has been locked.
If you have a related question, please click the "Ask a related question" button in the top right corner. The newly created question will be automatically linked to this question.
再做一个自动增益,核心运放是AD603
为了满足它的输入范围,在前级对输入的信号进行衰减处理后接入OP37做电压跟随
信号幅值范围为5mV到5V,频率范围100HZ到1MHZ
考虑到带宽问题故选用了OP37,对分压衰减为输入信号1/5的信号进行跟随稳定
但出来的波形总会有400mv的纹波
就像这样
我已经排除了其他干扰,但是这个信号就是这样的,如何在不更换芯片的情况下解决这个问题