dear sirs,
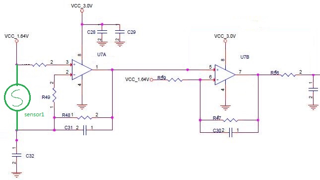
请教一下社区里的大牛们,这个放大电路主要是什么作用的,两级放大的原理和作用是什么呢?本人不太了解运放的知识,纯属小白,还请大牛们多指点啊,小弟先感谢啦!
This thread has been locked.
If you have a related question, please click the "Ask a related question" button in the top right corner. The newly created question will be automatically linked to this question.
dear sirs,
请教一下社区里的大牛们,这个放大电路主要是什么作用的,两级放大的原理和作用是什么呢?本人不太了解运放的知识,纯属小白,还请大牛们多指点啊,小弟先感谢啦!
多级放大主要考虑运放的带宽不够,或者增益不够等。
您这里的电路是从哪里看的呢?用的什么型号?最直接的方法,可以自己使用TINA搭建进行仿真帮助理解。