在做THS3001做放大50MHz信号,在10M以内,幅值增益是正确的,超过10M,幅值增益就开始增加,50MHz时增益为原来的3倍多。
看了数据手册,认为是反向输入端的杂散电容导致的,1pf的电容,就导致幅值增益变化剧烈
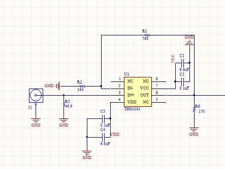
但是datasheet,上的方法我都注意了,反馈尽量靠近芯片端脚,线需要尽量断,芯片下挖空覆铜。
PCB图如下
想问一下,有什么解决方法。
This thread has been locked.
If you have a related question, please click the "Ask a related question" button in the top right corner. The newly created question will be automatically linked to this question.
在做THS3001做放大50MHz信号,在10M以内,幅值增益是正确的,超过10M,幅值增益就开始增加,50MHz时增益为原来的3倍多。
看了数据手册,认为是反向输入端的杂散电容导致的,1pf的电容,就导致幅值增益变化剧烈
但是datasheet,上的方法我都注意了,反馈尽量靠近芯片端脚,线需要尽量断,芯片下挖空覆铜。
PCB图如下
想问一下,有什么解决方法。
感谢您的反馈,如果再有什么问题大家可以一起讨论。