Other Parts Discussed in Thread: TLV3502
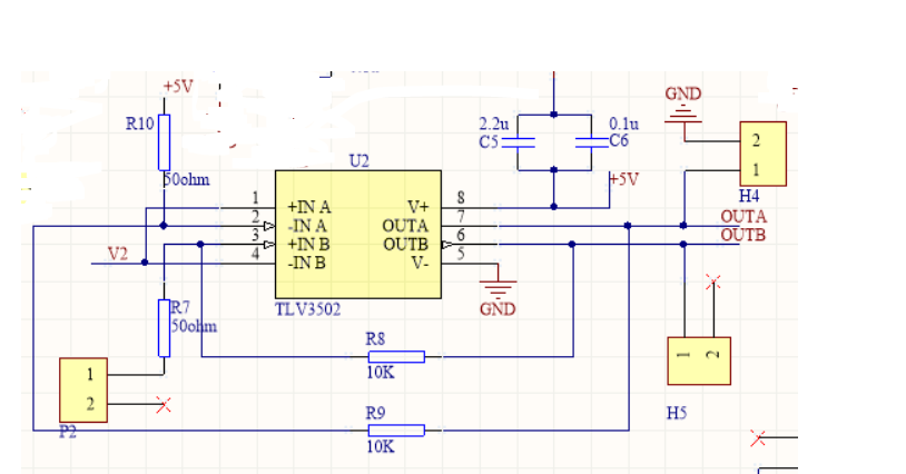
使用TLV3502做窗口比较器,两个输出再经过或非门,实现窗口比较。
图中蓝色为触发信号,幅值在500mv-5V之间,应该输出5V方波,可实际输出为上图黄色波形,不知是哪里的问题。
This thread has been locked.
If you have a related question, please click the "Ask a related question" button in the top right corner. The newly created question will be automatically linked to this question.