This thread has been locked.

If you have a related question, please click the "Ask a related question" button in the top right corner. The newly created question will be automatically linked to this question.

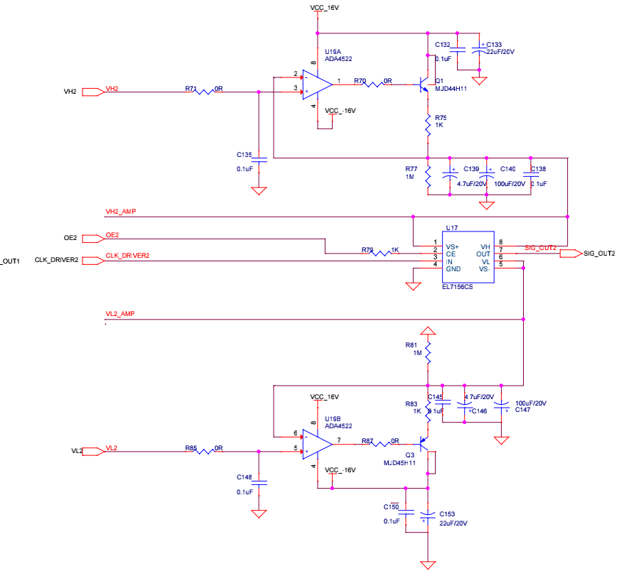
运放电路的选择

Other Parts Discussed in Thread: LF353

现在采用了LF353运放电路,使用时过烫,驱动能力也不是特别够,想进行改版,选择新的放大器

1.LF353+射极跟随

2.ADA4522+射极跟随

3.LM6712+射极跟随

4.LM6712直接输出

5.OPA4522直接输出

这些放大器封装是相同的,不知道可不可以在调试的时候换取另外的放大器

  • 除了LF353之外,其他几个运放都不是TI的吧。如果封装相同,引脚排列也都相同,是可以替代的。 然后再考虑电气参数是否也能互相替代。

    或者您是想找TI的能够替代LF353,驱动能力比较强的其他运放产品?