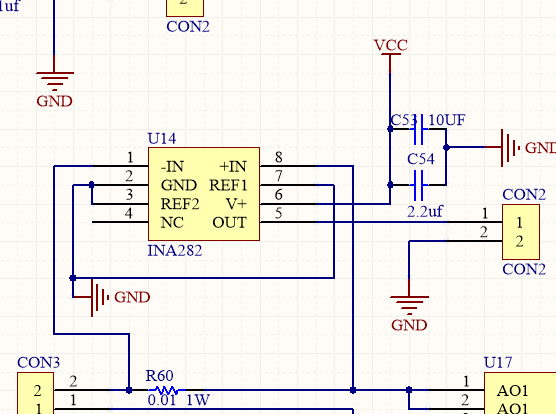
哪位大神帮忙看一下,这个原理图有什么问题吗?为何采样的是直流,但是输出的确是正弦的交流信号?VCC是直流5V,R60上的电压是直流300MA
This thread has been locked.
If you have a related question, please click the "Ask a related question" button in the top right corner. The newly created question will be automatically linked to this question.
哪位大神帮忙看一下,这个原理图有什么问题吗?为何采样的是直流,但是输出的确是正弦的交流信号?VCC是直流5V,R60上的电压是直流300MA
输出有没有接其他负载?如果接了,建议断开负载重新验证下。
另外,这里Rsense电阻选择0.01ohm,电流300mA的话,Vsense=3mV,建议Rs增大,比如0.1ohm,Vsense=30mV,适当提高Vsense试试。
你好,
首先,你检测的电压范围等级在什么范围?INA282可以检测的高位共模电压范围在-14V到80V,请确认是否满足要求。其次您可以利用TINA仿真验证下。