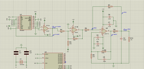
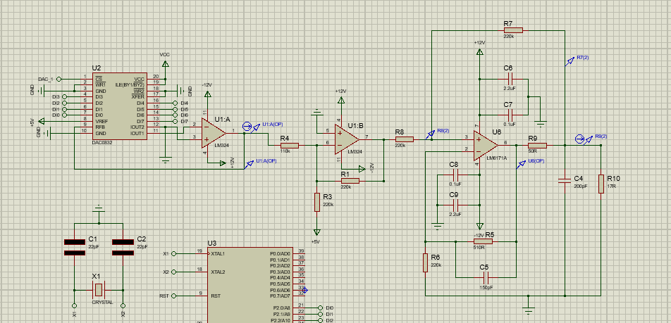
老师刚交的任务,之前没接触过电路设计。双极性放大用的是LM324,设计参考的数据手册,可以就是达不到,电流只能负的,不能正的。这是怎么回事?
This thread has been locked.
If you have a related question, please click the "Ask a related question" button in the top right corner. The newly created question will be automatically linked to this question.
老师刚交的任务,之前没接触过电路设计。双极性放大用的是LM324,设计参考的数据手册,可以就是达不到,电流只能负的,不能正的。这是怎么回事?
第一级使用LM324应用中,I+ 接地,I-接DAC0832的输出,那么LM324的输出Vout=-(Iout-)*R(internal)。因此电流是负的。
另外,和电流输出的DAC的运放选择时,建议是选择Iib小的运放(比如跨阻运放),防止由于Iib的影响导致输出有误差。
谢谢chen老师的解答,把LM324换成OPA627AU后,可以成功实现正负电流的变换。然后对于芯片的选型有没有相关的参考资料。