Other Parts Discussed in Thread: THS4303, THS4121
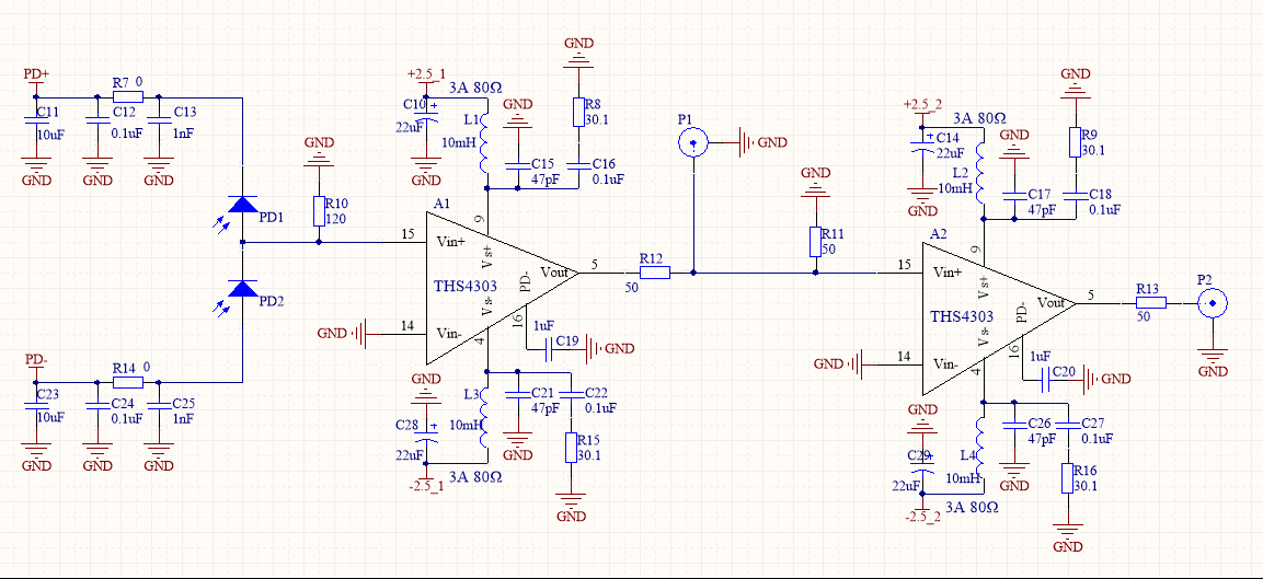
用THS4303做主放大器芯片,进行零差探测设计,电路如图:
但是在给两个PD加一定功率的连续光后出现振荡,振荡频率在570MHz,请问这是什么原因?
下图是频谱图,570M地方有很明显的振荡
This thread has been locked.
If you have a related question, please click the "Ask a related question" button in the top right corner. The newly created question will be automatically linked to this question.