This thread has been locked.

If you have a related question, please click the "Ask a related question" button in the top right corner. The newly created question will be automatically linked to this question.

如何提高lm324的输出能力

Other Parts Discussed in Thread: LM324

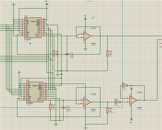
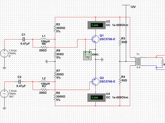
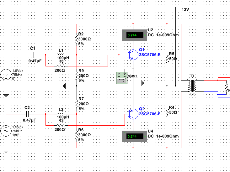
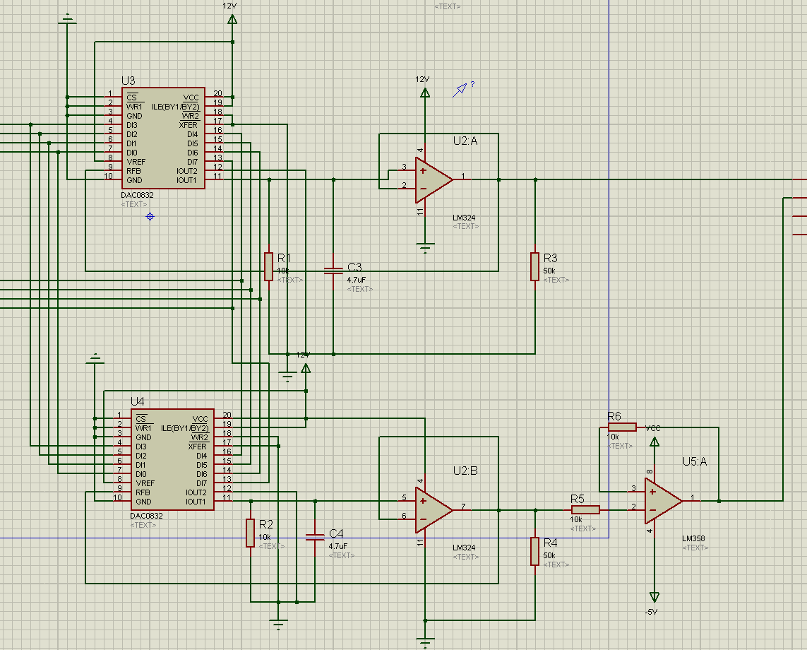
用DAC+lm324作为信号源驱动一个推挽式功放,但是在324接入电路后接入点就检测不到信号,试过在324后接电压跟随器,没有什么效果,请问怎样可以提高DAC接lm324的输出能力