Other Parts Discussed in Thread: LM2904
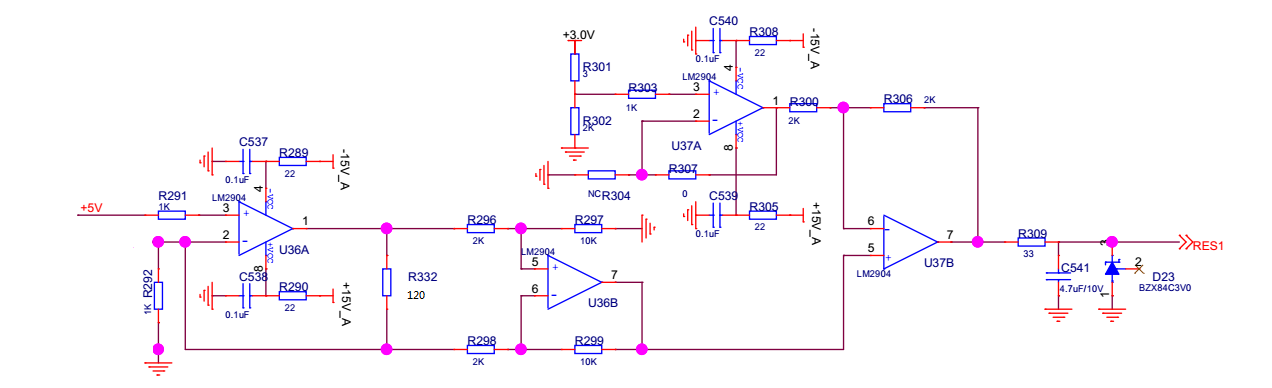
一个简单的放大电路,运放采用TI的LM2904,此电路运放除了U36的pin5,pin6测试异常,其他管脚电压测试都正常。
pin5电压测量值为:4.667,pin6电压测量值为:4.672,+端和-端电压相差较大,导致后级电路测试结果误差较大。
为什么pin5和pin6作为运放的差分输入端,误差会这么大?感觉虚短不适用了一样,正常情况下,运放开环放大倍数这么大,pin5和pin6电压很相近的啊
求TI专家给解答下,谢谢!
