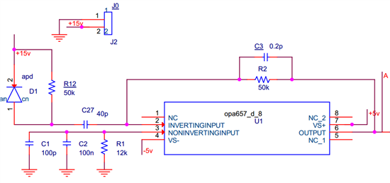
如图所示探测器不加电源供电,A点有一个峰峰值80MV,400MHz的近似正弦的信号输出,请问原因是啥
This thread has been locked.
If you have a related question, please click the "Ask a related question" button in the top right corner. The newly created question will be automatically linked to this question.
您的意思是OPA657 还没接输入,就有输出了是吗?如果是这样的话,那是OPA657自激了。
输出A端有接容性负载吗?
探头的容值可调吗?
或者在运放的输出端串联一个小电阻看看是否有改善,电阻大小比如100ohm。