Other Parts Discussed in Thread: LM324
This thread has been locked.
If you have a related question, please click the "Ask a related question" button in the top right corner. The newly created question will be automatically linked to this question.
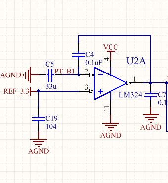
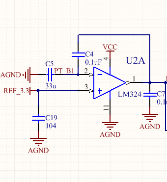
谢谢啊,但是积分作用的话 ,会不会太大了,有没有可能是比较器作用呢
这个电路是哪里的,既不像积分器,应该也不是使用LM324作为比较器。
如果反相输入端AGND接的是一信号源,那么是一个有电容反馈的反相放大器的配置,该电路不为运放的输入提供直流偏置,因为电容阻抗对于直流是无穷大的。
这实质是一个开关电容放大器的电路,您可以在网上搜索一下,有很多关于开关电容放大器的介绍。