Other Parts Discussed in Thread: TL072
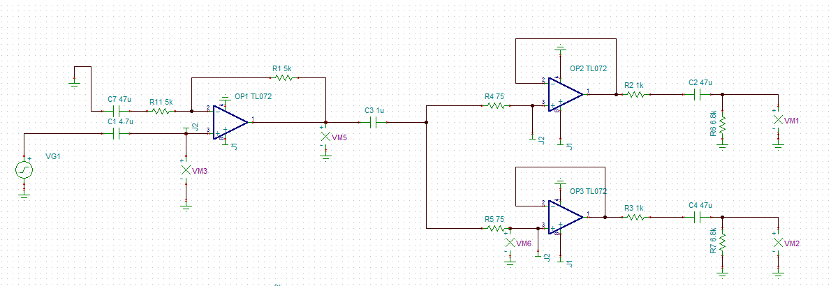
电路如上,有2个问题,第一是tl072是双电源供电,我改成单电源的这样接是否可以;第二是电路中各元件参数是否合理
This thread has been locked.
If you have a related question, please click the "Ask a related question" button in the top right corner. The newly created question will be automatically linked to this question.
第一级OP1有点儿问题,首先+-500mV的输入信号被参考电压2.5V抬高之后为2~3V的信号,G=2之后,输出饱和。
第二就是需要在C1之后端接一个电阻到地,给TL072的输入偏置电流提供一个直流回路路径。
您现在的具体应用是什么?想把一个输入信号,一分为二是吗?