This thread has been locked.

If you have a related question, please click the "Ask a related question" button in the top right corner. The newly created question will be automatically linked to this question.

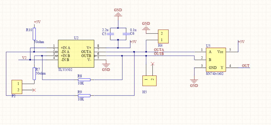
关于TLV3502比较器输出

Other Parts Discussed in Thread: TLV3502

电路原理图如上图所示  TLV3502接成窗口比较器结构 上限电平为5V 下限电平为可调节 设为0.8V

输出通过或非门逻辑 得到OUT 图中R8未连 R9为10K

OUT的波形从原理上应该为5V方波

实际为

幅值较小 且有很多毛刺

请教各位 应该如何解决