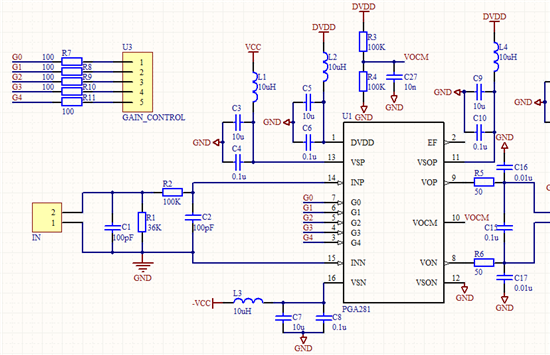
想用PGA281做一个程控增益电路,单端输入,差分输出,实测芯片各管脚输入正常,但是两个输出脚始终是0,EF脚一直是低电平。电路图如下,VSP和VSN是正负9V,DVDD和VSOP是3.3V,希望大家能帮我看一下这个电路的问题在哪,非常感谢!
This thread has been locked.
If you have a related question, please click the "Ask a related question" button in the top right corner. The newly created question will be automatically linked to this question.
想用PGA281做一个程控增益电路,单端输入,差分输出,实测芯片各管脚输入正常,但是两个输出脚始终是0,EF脚一直是低电平。电路图如下,VSP和VSN是正负9V,DVDD和VSOP是3.3V,希望大家能帮我看一下这个电路的问题在哪,非常感谢!
您的问题解决了吗?Vocm接的是什么,输入是个什么幅值的信号?
我怀疑是不是示波器的设置没有设置好。EF一直为low电平,说明芯片在正常工作状态中。
你好,问题还没有解决。Vocm接的是VSOP分压出来的1.65V(图里面有),各种输入都试过,比如峰峰值1V的正弦波,示波器设置没有问题,EF一直是低的话只能代表输出没有过载吧?主要是VOP和VON一直为零,都不在Vocm电平上就很奇怪,我怀疑芯片没有工作,但是检查电路觉得没有问题只好来这求助,目前在网上重新订了芯片。希望你帮我看一下电路有没有什么问题,谢谢!
电路看没什么问题,测量电压,输入信号都正常吧?
Error检测的是输入过压,内部运放A1饱和,Gain设置不当都会引脚error拉高。
测量各输入管脚都是正常的,后级电路也断开了。既然电路没有问题,那只好怀疑是芯片问题了,等这次芯片到了我再测试一下,谢谢您。
非常感谢您的反馈。 后续再有什么问题,大家一起讨论。