This thread has been locked.

If you have a related question, please click the "Ask a related question" button in the top right corner. The newly created question will be automatically linked to this question.

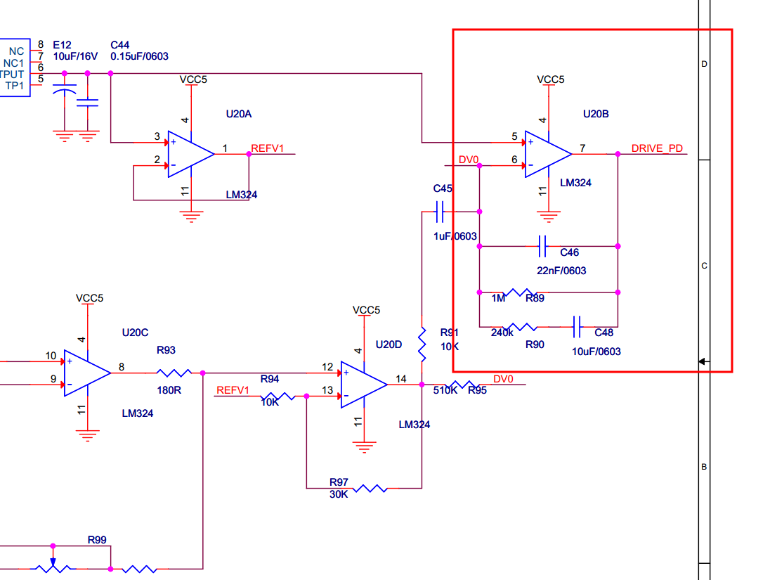
LM324单电源放放大控制电路放大倍数问题



我想知道运放14脚与第7脚的关系,但是我计算与仿真不一致

不知道我计算方法真确不?